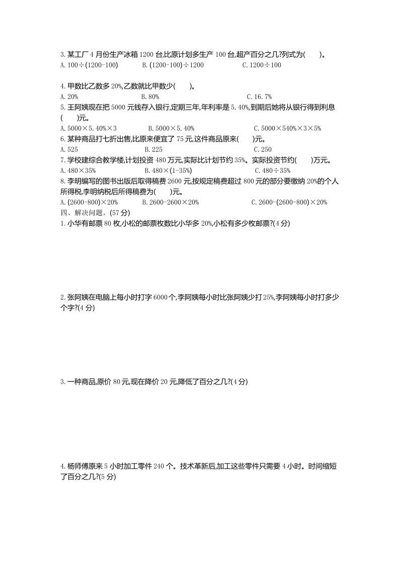
六下青岛63版数学第一单元检测卷-1

六下青岛63版数学第一单元检测卷-1福星网赚创业资源-网赚项目-副业赚钱-互联网创业-资源整合福星网赚资源
六下青岛63版数学第一单元检测卷-1
此内容为付费阅读,请付费后查看
FB8.98
立即购买
您当前未登录!建议登陆后购买,可保存购买订单
付费阅读

——预览已结束,还剩3页未读——
开通会员后可免费下载高清完整文档

课程下载:

本站提供的所有信息、教程、软件版权归原公司所有,仅供日常使用,不得用于任何商业用途,下载试用后请24小时内删除,因下载本站资源造成的损失,全部由使用者本人承担!如有侵权、不妥之处,请第一时间联系我们删除! 免责声明 本站所有资源来自互联网整理收集,根据二〇〇二年一月一日《计算机软件保护条例》规定:为了学习和研究软件内含的设计思想和原理,通过安装、显示、传输或者存储软件等方式使用软件的,可不经软件著作权人许可,无需向其支付报酬!本站提供的所有信息、教程、软件版权归原公司所有,仅供日常使用,不得用于任何商业用途,下载试用后请24小时内删除,因下载本站资源造成的损失,全部由使用者本人承担! 处理方法 所需材料:直接权利人的证明文件、权利人给予处理人的授权文件、删改请求文件,以上文件均需加盖公章 填写完成上述文件后请打印并加盖公章后将扫描件发送至 :admin@skk6.cn 注意 : 仅上述邮箱接受删改请求、仅支持通过邮箱联系。
THE END
喜欢就支持一下吧